RA-01 LoRa modülü kullanımı
RA-01 RF Modülü, Semtech SX1278 çipini temel alan, LoRa (Long Range) modülüdür. Bu modül,...
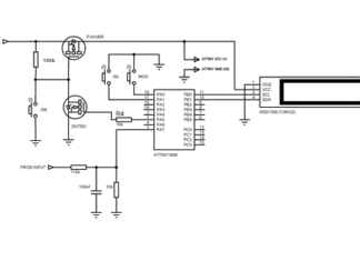
Akıllı lojik prob
Bu projeyi, klasik lojik probların sade işlevini mikrodenetleyici gücüyle birleştirerek, kompakt ve akıllı bir...
Dijital kartvizit nedir?
Günümüzde iş dünyası hızla dijitalleşiyor. İş ağımızı genişletmenin ve iletişim bilgilerimizi paylaşmanın en klasik...














